工程质量保证金是指发包方与承包方在建设工程承包合同中约定,从应付工程款中预留的,用以保证承包人在缺陷责任期内对工程出现的缺陷进行维修的资金。在建筑施工领域,质保金是极为常见的商业惯例。然而,在合规性审核的严格要求下,这种惯例若处理不当,则可能隐藏着诸多被忽视的误区和风险。本文将从合同风险、会计核算、税务风险三个角度,为您深入剖析工程质量保证金实务处理中潜藏的风险,助您防患于未然。
一、工程质量保证金的合同处理的风险分析
实务中部分企业对工程质量保证金的理解仅停留在“商业惯例”和“合同约定”,忽视了法律法规的强制性要求,导致草率签订的合同埋下巨大隐患。
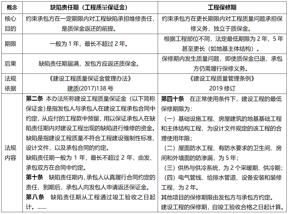
1、“工程保修期”与“缺陷责任期”的混淆导致的风险
这是实务中最常见且后果可能非常严重的合同风险之一。二者在性质、期限和法律依据上均存在显著差异。

签订合同时混淆“工程保修期”与“缺陷责任期”概念,极易导致双方对质保金返还时点产生争议,甚至引发诉讼。根据法释〔2020〕25号《最高人民法院关于审理建设工程施工合同纠纷案件适用法律问题的解释(一)》第十七条 有下列情形之一,承包人请求发包人返还工程质量保证金的,人民法院应予支持:(一)当事人约定的工程质量保证金返还期限届满;(二)当事人未约定工程质量保证金返还期限的,自建设工程通过竣工验收之日起满二年;(三)因发包人原因建设工程未按约定期限进行竣工验收的,自承包人提交工程竣工验收报告九十日后当事人约定的工程质量保证金返还期限届满;当事人未约定工程质量保证金返还期限的,自承包人提交工程竣工验收报告九十日后起满二年。发包人返还工程质量保证金后,不影响承包人根据合同约定或者法律规定履行工程保修义务。
【实务案例】
(2025)甘0102民初1992号甘肃某某建设集团股份有限公司与兰州某甲有限公司、兰州市某某发展投资有限公司建设工程施工合同纠纷一审民事判决书
法院裁判结果:
《建设工程质量保证金管理办法》第一条“本办法所称建设工程质量保证金是指发包人与承包人在建设工程承包合同中约定,从应付的工程款中预留,用以保证承包人在缺陷责任期内对建设工程出现的缺陷进行维修的资金。缺陷责任期一般为1年,最长不超过2年,由发、承包双方在合同中约定。”案涉工程所在的兰州市某某综合楼5#、6#楼于2014年6月20日通过竣工验收,双方合同虽约定质保金返还期限为保修期届满30日,但防水工程保修期为5年,该约定超出了预留质保金最长不得超过2年的规定,应属无效约定。由于双方对缺陷责任期并无明确约定,故本院以竣工验收之日起2年计算缺陷责任期,被告应当于2016年6月20日返还质保金160,000元。
......
被告兰州某甲有限公司于本判决生效之日起十五日内向原告甘肃某某建设集团股份有限公司支付质保金160,000元、利息24,404.44元,并以质保金160,000元为基数,按照五年期贷款市场报价利率继续支付自2019年8月20日起至前述款项实际付清之日止的利息。
以上案例是典型的因对相关法律法规缺乏基本了解而产生的合同风险。实务中签订工程合同时,关于工程质量保证金支付期限的约定应注意以下要点。
(1)合同应对“工程保修期”进行明确的约定,并且符合《建设工程质量管理条例(2019修订)》“第四十条在正常使用条件下,建设工程的最低保修期限”的相关规定。
(2)合同应对“缺陷责任期”(工程质量保证金)进行明确的约定,并且符合建质(2017)138号《建设工程质量保证金管理办法》“第二条缺陷责任期一般为1年,最长不超过2年,由发、承包双方在合同中约定”的相关规定。
(3)发包方在工程合同“约定的工程质量保证金返还期限届满”或“自建设工程通过竣工验收之日起满二年”有及时返还工程质量保证金的义务。
(4)承包方享有及时取得工程质量保证金返还的权利,同时要根据合同约定或者法律规定履行工程保修义务。
2、工程质量保证金比例约定不当
关于工程质量保证金的比例,建质(2017)138号《建设工程质量保证金管理办法》第七条规定:“发包人应按照合同约定方式预留保证金,保证金总预留比例不得高于工程价款结算总额的3%。合同约定由承包人以银行保函替代预留保证金的,保函金额不得高于工程价款结算总额的3%。”
【实务案例】
(2024)豫15民终3854号国威环境工程有限公司;信阳钢铁金港能源有限公司建设工程合同纠纷二审民事判决书
本院认为:
关于一审依据案涉合同约定判决预留质量保修金的比例为10%是否正确的问题。国威公司上诉称,与金港公司签订的《建设工程施工合同》中约定审计结算总价10%的工程质量保证金,但该约定违反了《建设工程质量保证金管理办法》第六条的第一款关于项目竣工前,已经缴纳履约保证金的,发包人不得同时预留工程质量保证金,亦违反了保证金总预留比例不得超过工程价款结算总额的3%及行业惯例。国威公司还提出质保金已经快届满,一审扣除结算总价10%比例过高,应当调整至3%。国威公司的上诉意见于法有据,本院予以支持。
实务中,签订工程合同时约定的质保金预留比例或保函金额应遵循相关规定,否则相关条款存在被认定无效或调整的风险。
(1)2017年6月30日以前,根据原《建设工程质量保证金管理办法》(建质[2016]295号)的规定保证金总预留比例不得高于工程价款结算总额的5%。
(2)自2017年7月1日起,根据《建设工程质量保证金管理办法》(建质(2017)138号)的规定保证金总预留比例不得高于工程价款结算总额的3%。
二、工程质量保证金的会计处理分析
如上文所述,工程质量保证金只与缺陷责任期挂钩。约定缺陷责任期满,发包方产生返还工程质量保证金的履约义务。工程质量保证金的会计处理举例分析如下:
案例背景:某房地产公司开发项目,在项目竣工验收后,按照合同约定于20X4年10月向施工企业办理竣工结算,结算工程款1000万元,同时预留质量保证金30万元,缺陷责任期为两年。20X6年10月缺陷责任期满,某房地产公司支付质量保证金30万元,并取得增值税专用发票。
1、发包方的质量保证金会计核算
(1)20X4年10月工程结算时确认预留质量保证金
借:开发成本 27.52
贷:应付账款—工程质量保证金 27.52
(2)20X6年10月返还预留质保金并取得增值税专用发票
借:应交税费—增值税(进项税) 2.48
借:应付账款—工程质量保证金 27.52
贷:银行存款 30
2、承包方的质量保证金会计核算
(1)20X4年10月工程结算时预留质量保证金
借:合同资产—工程质保金 30.00
贷:合同结算—价款结算 27.52
贷:应交税费—待转销项税额 2.48
借:合同结算—价款结算 27.52
贷:主营业务收入 27.52
(2)20X6年10月缺陷责任期满,开具增值税专用发票
借:应收账款 30
贷:合同资产—工程质保金 30
借:应交税费—待转销项税额 2.48
贷:应交税费—应交增值税(销项税额) 2.48
(3)20X6年10月实际收回时质量保证金
借:银行存款 30
贷:应收账款 30
由于建筑企业的工程计量和收入确认的特殊性,根据收入准则指南,建筑企业通常应设置“合同结算”科目,以反映同一合同下涉及与客户结算对价的合同资产或者合同负债,期末报表列示时,根据本科目余额方向和流动性,分别列示在“合同资产”、“合同负债”、“其他非流动资产”、“其他非流动负债”等报表项目。
三、工程质量保证金的税务处理分析
1、承包方的工程质量保证金的增值税纳税义务发生时间
根据财税〔2016〕36号附件1:《营业税改征增值税试点实施办法》第四十五条第(一)项的规定,施工企业增值税纳税义务时间具体规定如下:纳税人提供应税服务并收讫销售款项或者取得索取销售款项凭据的当天;先开具发票的,为开具发票的当天。而《国家税务总局关于在境外提供建筑服务等有关问题的公告》(国家税务总局公告2016年第69号)第四条规定:纳税人提供建筑服务,被工程发包方从应支付的工程款中扣押的质押金、保证金,未开具发票的,以纳税人实际收到质押金、保证金的当天为纳税义务发生时间。
基于以上税收政策规定,承包方的增值税纳税义务时间存在以下三种情况。
(1)承包方实际收到质量保证金的当天。
(2)承包方开具质量保证金增值税发票的当天。
(3)承包方取得索取销售款项凭据的当天,具体情况如下:
①工程合同约定的工程质量保证金返还期限届满当日;
②工程合同未约定工程质量保证金返还期限的,自建设工程通过竣工验收之日起满二年当日;
③因发包人原因建设工程未按约定期限进行竣工验收的,自承包人提交工程竣工验收报告九十日后当事人约定的工程质量保证金返还期限届满当日;工程合同未约定工程质量保证金返还期限的,自承包人提交工程竣工验收报告九十日后起满二年当日。
2、承包方工程质量保证金的企业所得税纳税义务发生时间
根据《中华人民共和国企业所得税法实施条例》(中华人民共和国国务院令第512号)第九条规定:企业应纳税所得额的计算,以权责发生制为原则,属于当期的收入和费用,不论款项是否收付,均作为当期的收入和费用;不属于当期的收入和费用,即使款项已经在当期收付,均不作为当期的收入和费用。本条例和国务院财政、税务主管部门另有规定的除外。根据《国家税务总局关于确认企业所得税收入若干问题的通知》(国税函〔2008〕875号)规定:一、除企业所得税法及实施条例另有规定外,企业销售收入的确认,必须遵循权责发生制原则和实质重于形式原则。
基于以上税收政策的规定,承包方工程质量保证金的企业所得税纳税义务发生时间与新收入准则下收入确认的时点一致。即完成工程结算时,承包应当按照履约进度确认收入。
3、发包方的工程质量保证金的企业所得税税前扣除
(1)非房地产企业发包方
对于非房地产企业发包方,工程成本通常形成长期资产并按照规定折旧摊销税前扣除。根据《企业所得税法》第八条及实施条例,企业实际发生的与取得收入有关的、合理的支出,准予税前扣除。国家税务总局公告2018年第28号《企业所得税税前扣除凭证管理办法》第五条规定:企业发生支出,应取得税前扣除凭证,作为计算企业所得税应纳税所得额时扣除相关支出的依据。第六条规定:企业应在当年度企业所得税法规定的汇算清缴期结束前取得税前扣除凭证。
工程质量保证金作为长期资产的计税基础构成部分,应符合“实际发生、相关、合理”的规定、并且在折旧摊销年度的汇算清缴期结束前取得发票等合法有效凭据作为税前扣除凭证。
(2)房地产企业发包方
对于房地产企业发包方,工程成本通常形成开发产品销售后作为销售成本税前扣除,或形成自持长期资产按照规定折旧摊销税前扣除。房地产企业除了“实际发生的成本”外,符合规定的“预提(应付)费用”也可以在企业所得税前扣除。
根据国家税务总局《关于印发房地产开发经营业务企业所得税处理办法的通知》(国税发[2009]31号)第三十二条 除以下几项预提(应付)费用外,计税成本均应为实际发生的成本。(一)出包工程未最终办理结算而未取得全额发票的,在证明资料充分的前提下,其发票不足金额可以预提,但最高不得超过合同总金额的10%。(二)公共配套设施尚未建造或尚未完工的,可按预算造价合理预提建造费用。此类公共配套设施必须符合已在售房合同、协议或广告、模型中明确承诺建造且不可撤销,或按照法律法规规定必须配套建造的条件。
基于以上税收政策规定,符合规定的房地产开发企业的工程质量保证金,证明资料充分的前提下,在“未最终办理结算”时,即使未实际支付、未全额取得发票也可以预提,并进行计算扣除。
4、房地产开发企业发包方工程质量保证金的土地增值税清算扣除
《土地增值税暂行条例实施细则》第七条第二款规定,“开发土地和新建房及配套设施(以下简称房地产开发)的成本,是指纳税人房地产开发项目实际发生的成本(以下简称房地产开发成本),包括土地征用及拆迁补偿费、前期工程费、建筑安装工程费、基础设施费、公共配套设施费、开发间接费用。”“建筑安装工程费,是指以出包方式支付给承包单位的建筑安装工程费,以自营方式发生的建筑安装工程费。”
《国家税务总局关于印发<土地增值税清算管理规程>的通知》(国税发[2009]91号)第二十一条审核扣除项目是否符合下列要求:“(一)在土地增值税清算中,计算扣除项目金额时,其实际发生的支出应当取得但未取得合法凭据的不得扣除。”未取得发票的成本不能扣除。
《国家税务总局关于土地增值税清算有关问题的通知》(国税函〔2010〕220号)
第二条规定:“房地产开发企业在工程竣工验收后,根据合同约定,扣留建筑安装施工企业一定比例的工程款,作为开发项目的质量保证金,在计算土地增值税时,建筑安装施工企业就质量保证金对房地产开发企业开具发票的,按发票所载金额予以扣除;未开具发票的,扣留的质保金不得计算扣除。
基于以上税收政策规定,房地产开企业的成本要在土地增值税清算扣除的一般性要求有两个:一是“实际发生”,这里“实际发生”是现金流上的支付;二是“未取得合法凭据”,对于工程成本合法凭据的核心就是符合规定的发票。对于质量保证金,国税函〔2010〕220号根据质量保证金的支付特点,在土地增值税清算扣除时未要求“实际支付”,但仍然要求必须取得“合法扣除凭据”。
因此实务中质量保证金的土地增值税清算扣除应注意以下两个要点:
(1)关于质量保证金的发票。土地增值税清算时,工程合同可能尚在缺陷责任期内,按合同约定尚未达到支付条件。因此建议发包方在签订工程合同时应对质保金发票的开具时间进行明确约定,避免无法及时取得发票而导致土地增值税清算损失。
(2)关于质量保证金的支付。实务中,缺陷责任期内的质量保证金由于未达到支付条件而未实际支付的,通常可以在计算土地增值税时扣除。因此建议发包方在签订工程合同时应对缺陷责任期、质量保证金比例进行明确约定,且应符合建质(2017)138号《建设工程质量保证金管理办法》关于缺陷责任期最长不超过2年以及质量保证金总预留比例不得高于工程价款结算总额3%的规定。
作者:中汇信达(深圳)税务师事务所经理 陈宗锦
本文版权属于作者所有,更多与本文有关的信息,请联系我们:
电话:010-57961169


京公网安备11010502056556号
